Aim:
To ensure transparency and support for students admitted and with paramount objective of preventing unfair practices and to provide a mechanism for fair redressal of grievance.
|
Sr. No. |
Name of The Member |
Representation |
Contact Details |
|
1 |
Dr. Kirti Dharwadkar |
Chairperson |
8421955540 |
|
2 |
Prof. Shilpa Kundle |
Member Secretary |
9372146506 |
|
3 |
Dr. Roopali Kudare |
Member (Teaching Faculty) |
9922449145 |
|
4 |
Dr. Bhushan Pardeshi |
Member (Teaching Faculty) |
8275212084 |
|
5 |
Dr. Pranita Burbure |
Member (Teaching Faculty) |
9145019486 |
|
6 |
Ms. Prajakta Agham |
Special Invitee (Student Representative) |
8421515742 |
|
7 |
Ms. Samiksha Borkar |
Special Invitee (Student Representative) |
7499734275 |

Aim:
To ensure transparency and support for students admitted and with paramount objective of preventing unfair practices and to provide a mechanism for fair redressal of grievance.
Objective:
To provide opportunities for redressal of certain grievances of students already enrolled in our institution, as well as those seeking admission to our institution, and a mechanism thereto.
|
Sr. No. |
Name of the Member |
Representation |
Contact Details |
|
1 |
Dr. Kirti Dharwadkar |
Chairperson |
8421955540 |
|
2 |
Prof. Shilpa Kundle |
Member Secretary |
9372146506 |
|
3 |
Dr. Roopali Kudare |
Member (Teaching Faculty) |
9922449145 |
|
4 |
Dr. Bhushan Pardeshi |
Member (Teaching Faculty) |
8275212084 |
|
5 |
Dr. Pranita Burbure |
Member (Teaching Faculty) |
9145019486 |
|
6 |
Ms. Khusboo Sharma |
Special Invitee (Student Representative) |
7775966924 |
|
7 |
Mr. Anirudhha Pataskar |
Special Invitee (Student Representative) |
7447412120 |
Aim:
To ensure transparency and support for students admitted and with paramount Objective of preventing unfair practices and to provide a mechanism for fair redressal of grievance.
Reference:
Notification dated 25 May 2012 - F. No. 37-3/Lega112012, Clause 1 of Section 23 of the All India Council for Technical Education, Act, 1987 (52 of 1987).
Objectives:
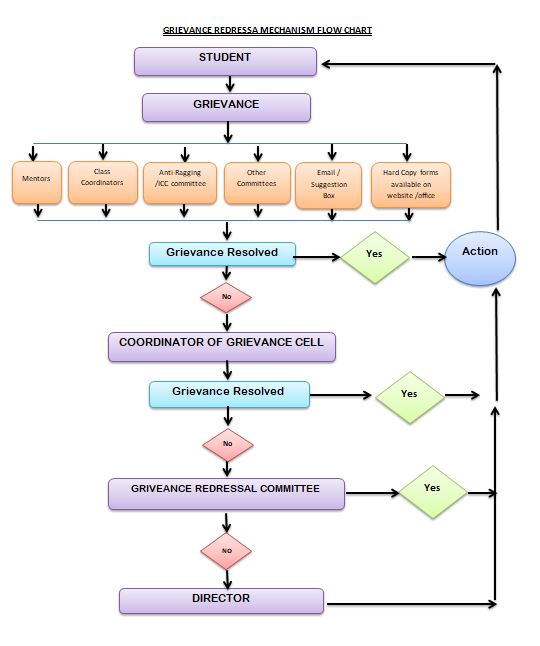
Grievance Flowchart Mechanism :
| SR. NO. | NAME OF THE MEMBER | REPRESENTATION | PHONE NUMBERS |
| 1 | Dr. Kirti Dharwadkar | Director, SBPIM | 8421955540 |
| 2 | Dr. Iram Ansari | Teaching Representative and Secretary | 9766203786 |
| 3 | Dr. Pranita Burbure | Teaching Representative | 9145019486 |
| 4 | Dr. Anishkumar Karia | Teaching Representative | 9762008221 |
| 5 | Mr. Prasannakumar Ohol | Non-Teaching Representative | 9822497024 |
| 6 | Mr. Sushil Kalbhor | Non-Teaching Representative | 9921919592 |
| 7 | Mr. Harshali Mundada | Student Representative | 8767862245 |
| 8 | Ms. Dharmik Chawada | Student Representative | 9604556736 |